Quartz 4

Home

❯

Образование

❯

МГТУ

❯

4 семестр

❯

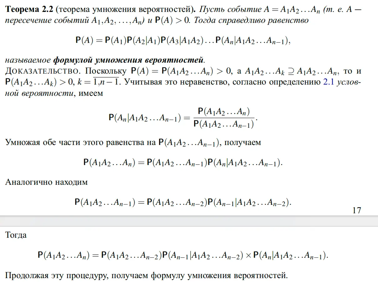
Формула умножения вероятностей

Формула умножения вероятностей


Graph View

Backlinks

  • Содержание (тервер)

Created with Quartz v4.5.2 © 2025

  • GitHub
  • Discord Community