Quartz 4
Search
Search
Dark mode
Light mode
Reader mode
Explorer
Home
❯
Образование
❯
МГТУ
❯
5 семестр
❯
Физика
❯
Вопрос 19
Вопрос 19
Oct 23, 2025
1 min read
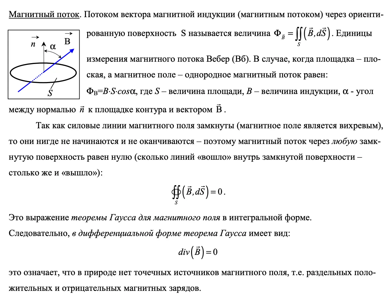
Теорема Гаусса для магнитной индукции
Graph View
Backlinks
Ядро