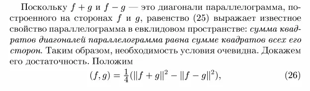
Равенство параллелограмма для евклидовых пространств
Для того чтобы нормированное пространство было евклидовым, необходимо и достаточно, чтобы для любых двух элементов и выполнялось равенство
Доказательство Свойства скалярного произведения


Равенство параллелограмма для евклидовых пространств
Для того чтобы нормированное пространство было евклидовым, необходимо и достаточно, чтобы для любых двух элементов и выполнялось равенство
Доказательство Свойства скалярного произведения

