Интеграл Лебега определяется пошагово.
Пусть () - пространство с мерой, на нём определена измеримая функция , - борелевская -алгебра на вещественной оси.
Первый шаг. Пусть - пространство с мерой, - измеримое (в смысле “принадлежащее выбранной -алгебре”) множество. Индикаторная функция множества - это функция :

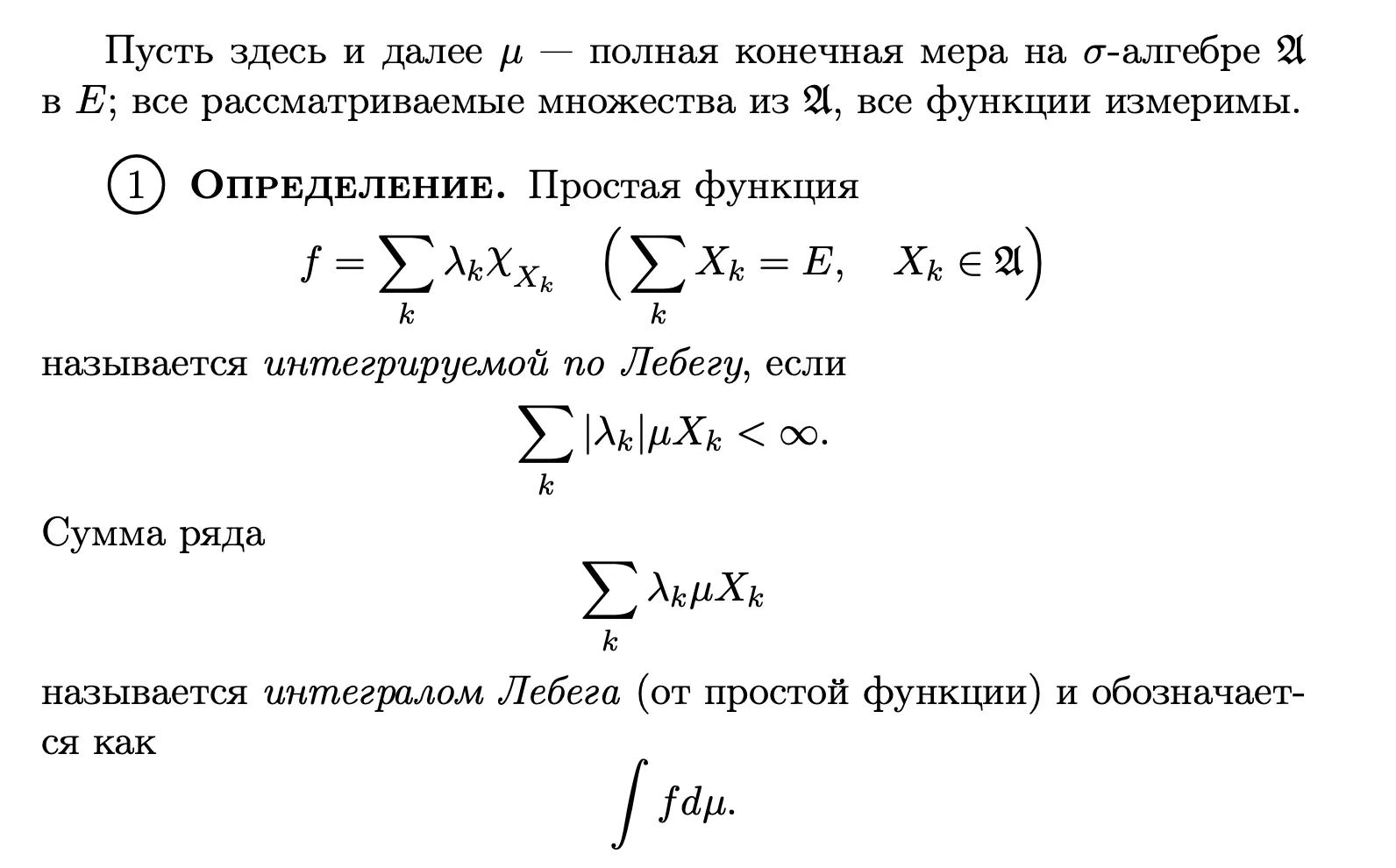
Пусть - полная конечная мера на -алгебре в , все рассматриваемые множества из , все функции измеримы,
Простая функция называется интегрируемой по Лебегу, е