Задача
Доказать, что сепарабельно
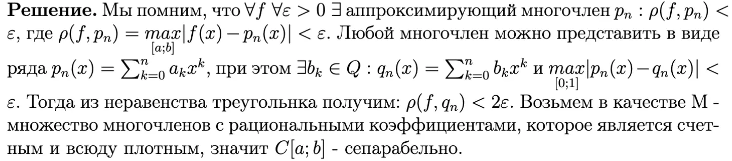
Решение
Пояснения: Существование аппроксимирующего многочлена - по теореме Вейерштрасса об аппроксимации Теорема Вейерштрасса об аппроксимации говорит о существовании аппроксимирующего многочлена именно с вещественными коэффициентами. Но - не счётное множество, а вот - счётное множество, при этом всюду плотно в . Именно потому, что оно всюду плотно, мы можем приблизить к .
Итак, мы показали, что для любой и любого найдется рациональный многочлен с (приближаем коэффициенты каждого многочлена по отдельности). Значит, рациональные многочлены всюду плотны в .
Пояснения:
Существование аппроксимирующего многочлена - по